联系我们
开启辅助访问
登录
立即注册
只需一步,快速开始
扫描二维码登录本站
手机号码,快捷登录
淮北论坛
淮北论坛首页
云创人才网
搜索
搜索
本版
用户
淮北论坛
»
淮北论坛
›
信息服务
›
广告专区
›
淮北矿业股份有限公司电力分公司神源煤化工低浓瓦斯发电 ...
返回列表
发新帖
查看:
1465
|
回复:
0
淮北矿业股份有限公司电力分公司神源煤化工低浓瓦斯发电工程二期扩建项目竣工环境...
[复制链接]
Ghhh
Ghhh
当前离线
积分
27
8
主题
4
回帖
27
积分
露宿街头
露宿街头, 积分 27, 距离下一级还需 3 积分
露宿街头, 积分 27, 距离下一级还需 3 积分
淮币
198 个
威望
0 点
收听TA
发消息
加好友
发表于 2024-11-19 15:16:38
|
显示全部楼层
|
阅读模式
来自- 安徽省合肥市 电信
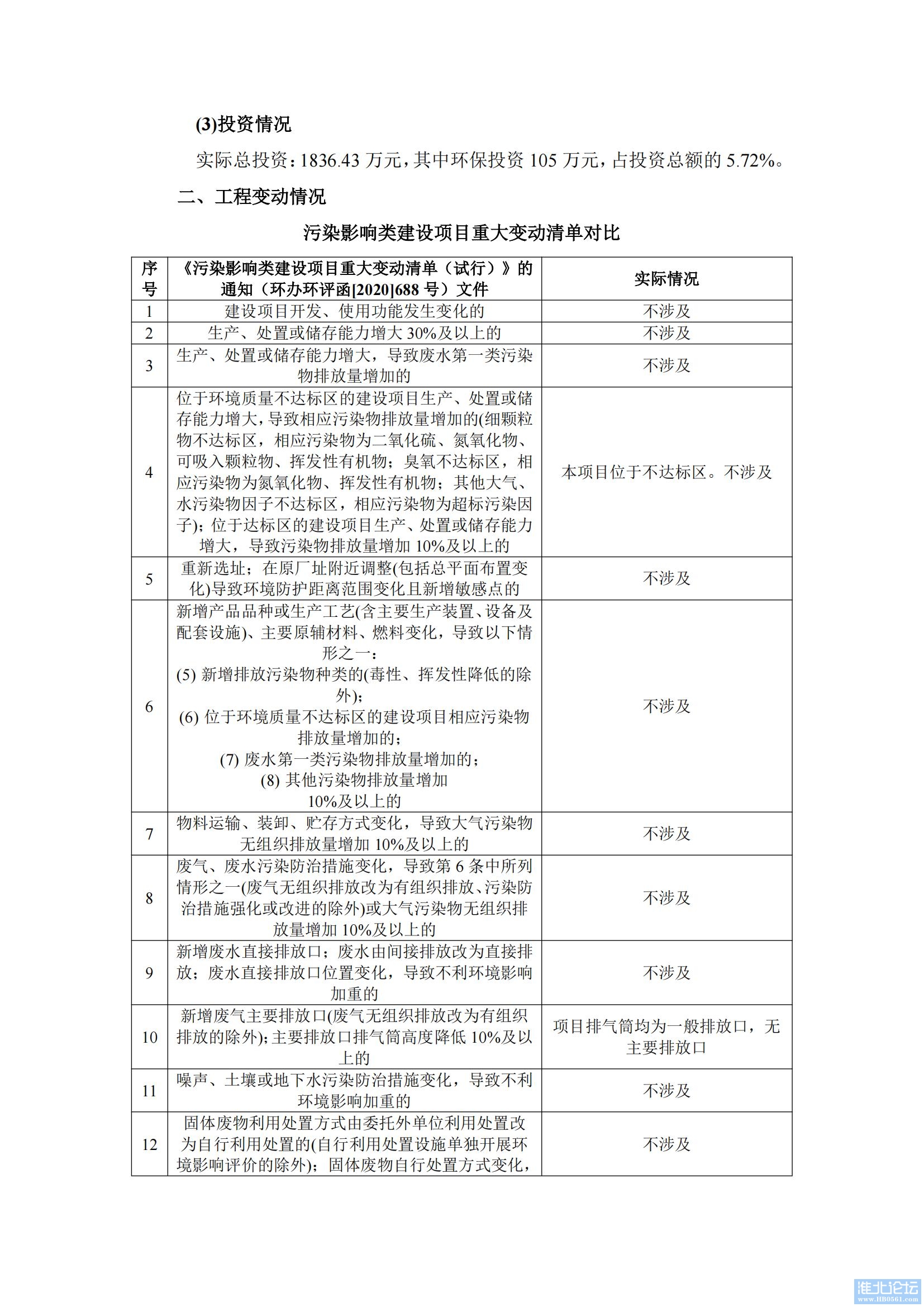
项目名称:
神源煤化工低浓瓦斯发电工程二期扩建项目
建设单位:
淮北矿业股份有限公司电力分公司
联 系 人:王总
联系电话:
13195696658
建设地址:
安徽省淮北市濉溪县南坪镇钱铺村神源煤化工瓦斯电站
公示内容:验收意见,见附件
公示时间:2024年11月19日-2024年12月16日
公示期间,对上述公示内容如有异议,请以书面形式反馈,个人须署真实姓名,单位须加盖公章。
附件:
淮北矿业股份有限公司电力分公司
神源煤化工低浓瓦斯发电工程二期扩建项目竣工环境保护
验收
意见
回复
使用道具
举报
返回列表
发新帖
高级模式
B
Color
Image
Link
Quote
Code
Smilies
您需要登录后才可以回帖
登录
|
立即注册
本版积分规则
发表回复
回帖并转播
回帖后跳转到最后一页
浏览过的版块
征婚交友
跳蚤市场
车朋满座