查看: 737|回复: 0

淮北市星光新材料科技有限公司10000t/a聚氨酯橡胶硫化剂MOCA、10000t/a邻氯苯胺项...

[复制链接]

9

主题

3

回帖

18

积分

露宿街头

淮币
89 个
威望
0 点
发表于 2022-9-17 11:18:09 | 显示全部楼层 |阅读模式 来自- 安徽省淮北市 移动
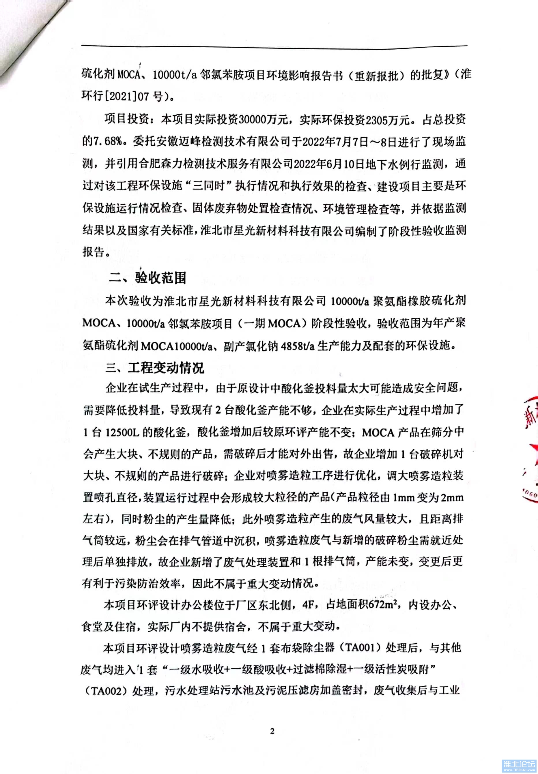
根据《建设项目竣工环境保护验收暂行办法》,现将淮北市星光新材料科技有限公司10000t/a聚氨酯橡胶硫化剂MOCA10000t/a邻氯苯胺项目竣工环境保护阶段性验收公示如下:
项目名称:10000t/a聚氨酯橡胶硫化剂MOCA10000t/a邻氯苯胺项目
建设单位:淮北市星光新材料科技有限公司
联系人:王科农
联系电话13851196977
建设地址:安徽省淮北市濉溪县韩村镇安徽(淮北)新型煤化工合成材料基地
公示内容:验收组意见,详见附件。
公示时间:2022917-20221019日(20个工作日)
公示期间,对上述公示内容如有异议,请以书面形式反馈,个人须署真实姓名,单位须加盖公章。
附件:淮北市星光新材料科技有限公司10000t/a聚氨酯橡胶硫化剂MOCA10000t/a邻氯苯胺项目竣工环保阶段性验收意见
1.jpg
2.jpg
3.jpg
4.jpg
5.jpg
6.jpg
7.jpg
签到表.jpg
回复

使用道具 举报

您需要登录后才可以回帖 登录 | 立即注册

本版积分规则